Notice
Recent Posts
Recent Comments
Link
| 일 | 월 | 화 | 수 | 목 | 금 | 토 |
|---|---|---|---|---|---|---|
| 1 | ||||||
| 2 | 3 | 4 | 5 | 6 | 7 | 8 |
| 9 | 10 | 11 | 12 | 13 | 14 | 15 |
| 16 | 17 | 18 | 19 | 20 | 21 | 22 |
| 23 | 24 | 25 | 26 | 27 | 28 | 29 |
| 30 |
Tags
- DHT11
- stop watch
- verilog
- Pspice
- test bench
- dataflow modeling
- FND
- java
- i2c 통신
- BASYS3
- uart 통신
- behavioral modeling
- pwm
- half adder
- vivado
- gpio
- hc-sr04
- D Flip Flop
- LED
- prescaling
- structural modeling
- Recursion
- atmega 128a
- Edge Detector
- KEYPAD
- Linked List
- ATMEGA128A
- soc 설계
- Algorithm
- ring counter
Archives
- Today
- Total
거북이처럼 천천히
7447 Decoder 본문
1. BCD to 7-Segment 7447 Decoder
- 7447 디코더는 BCD 코드를 10진수로 바꾸어 7-Segment에 표시해준다.
- 7447 디코더에 자세한 내용은 아래 게시글 참조바란다.
- https://jbhdeve.tistory.com/238
BCD to 7-Segment 7447 Decoder
1. 7447 Decoder7447 Decoder는 BCD code를 10진수로 바꾸어 7-Segment에 표시해준다.1, 2, 6, 7핀은 BCD 코드 입력 단자이며, 6번 핀은 MSB이고, 7번 핀은 LSB이다.즉, BCD 코드는 6, 2, 1, 7 번 핀의 순서를 갖는다.9 ~ 15
jbhdeve.tistory.com
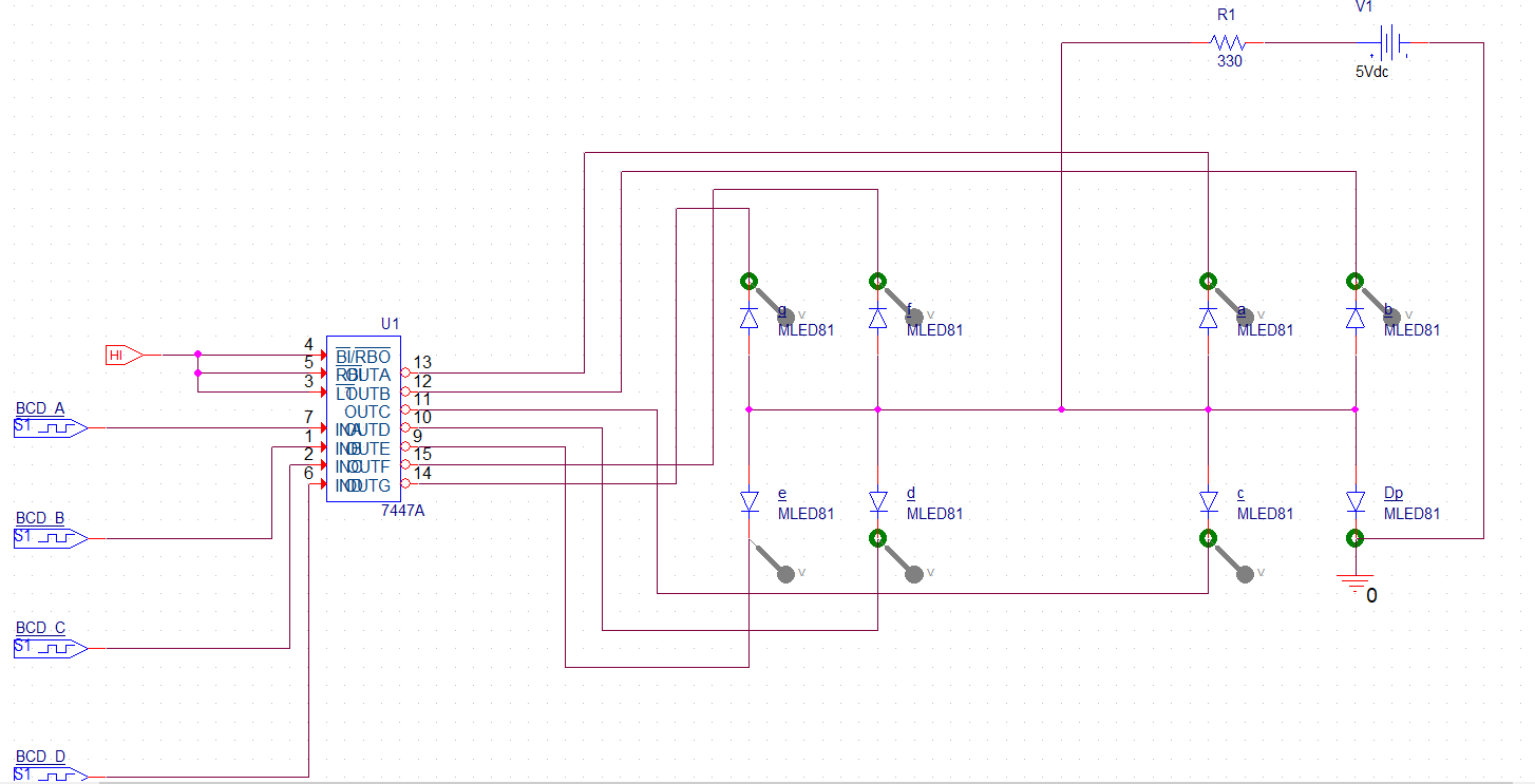
2. PSpice를 통한 7447 Decoder 회로 설계
< Digital Logic Circuit >

< Simulation >
1) BCD 코드로 1001인 경우, 10진수로 9이기 때문에 7-Segment 에 9를 출력시키기 위해
a, b, c, f, g 의 cathode의 전압 값이 Low여야 한다.

- 시뮬레이션을 통해 알 수 있듯이 d, e 핀의 cathode가 High 이기 때문에 해당 다이오드들은 문턱 전압을 극복하지 못하여 불이 들어오지 못한다.
- 나머지 핀의 cathode는 Low 이기 때문에 anode와 cathode 전위차에 의해서 전류가 흘러 다이오드에 불이 들어오게 된다.
2) BCD 코드로 0011인 경우, 10진수로 3이기 때문에 7-Segment 에 3를 출력시키기 위해
a, b, c, d, g 의 cathode의 전압 값이 Low여야 한다.

- 시뮬레이션을 통해 알 수 있듯이 e, f 핀의 cathode가 High 이기 때문에 해당 다이오드들은 문턱 전압을 극복하지 못하여 불이 들어오지 못한다.
- 나머지 핀의 cathode는 Low 이기 때문에 anode와 cathode 전위차에 의해서 전류가 흘러 다이오드에 불이 들어오게 된다.
'논리 회로 > PSpice' 카테고리의 다른 글
| Ring Counter (0) | 2024.07.04 |
|---|---|
| SISO Shift Register (0) | 2024.07.04 |
| D Flip-Flop의 IC Package (7474) (0) | 2024.07.04 |
| DigClock 설정 (1) | 2024.07.04 |