Notice
Recent Posts
Recent Comments
Link
| 일 | 월 | 화 | 수 | 목 | 금 | 토 |
|---|---|---|---|---|---|---|
| 1 | ||||||
| 2 | 3 | 4 | 5 | 6 | 7 | 8 |
| 9 | 10 | 11 | 12 | 13 | 14 | 15 |
| 16 | 17 | 18 | 19 | 20 | 21 | 22 |
| 23 | 24 | 25 | 26 | 27 | 28 | 29 |
| 30 |
Tags
- uart 통신
- i2c 통신
- prescaling
- stop watch
- FND
- LED
- D Flip Flop
- test bench
- gpio
- Edge Detector
- atmega 128a
- KEYPAD
- ATMEGA128A
- DHT11
- soc 설계
- Recursion
- half adder
- structural modeling
- Linked List
- verilog
- pwm
- BASYS3
- behavioral modeling
- java
- hc-sr04
- ring counter
- dataflow modeling
- Algorithm
- vivado
- Pspice
Archives
- Today
- Total
거북이처럼 천천히
Encoder와 Decoder 본문
1. Encoder
- Encoder는 2^n bit 크기를 갖는 데이터를 입력받아 n bit 크기를 갖는 데이터로 변화시켜 출력시켜 주는 논리 회로
- Encoder는 주로 두 가지 주요 목적으로 사용된다.
- 데이터 암호화 : 데이터를 안전하게 보호하기 위해 원본 데이터를 암호화된 형태로 변환
- 데이터 암축 : 데이터를 압축시켜 데이터 공간 절약 및 데이터 전송의 효율성을 증가
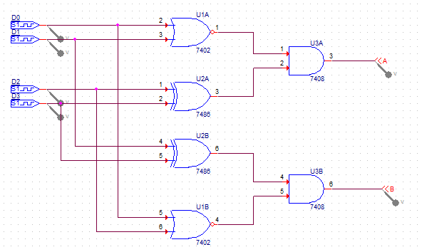
1.1. 4 - to - 2 Encoder
- 아래 그림은 4 - to -2 인코더의 진리표이다.
- 4bit 크기의 데이터를 입력받아 사전에 인코더와 디코더간에 약속된 암호화에 따라 데이터를 2bit 크기의 데이터로 압축시켜 출력으로 내보낸다.

- 위 진리표를 토대로 출력값, Q1, Q0에 대한 논리식을 세운 뒤, 논리식을 토대로 논리회로를 구성하면 다음과 같다.



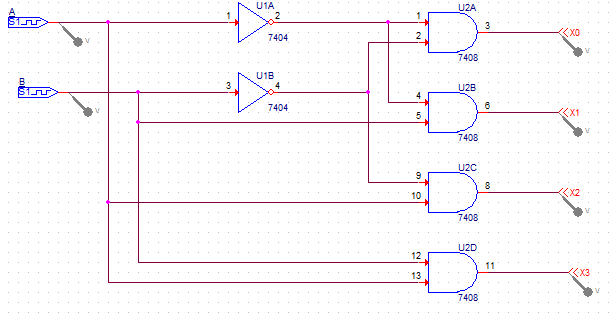
2. Decoder
- Decoder는 암호화된 n bit 크기의 데이터를 입력받아 Decoding 작업을 거쳐 2^n bit 크기를 갖는 데이터를 출력으로 내보낸다.
- Decoder는 encoder와 짝을 이루어 상호간에 약속된 진리표를 가지고, encoder에 의해 압축 및 암호화된 데이터를 원래의 크기을 갖는 데이터로 복원하는 역활을 수행한다.
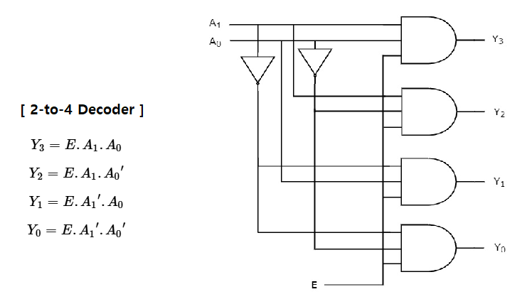
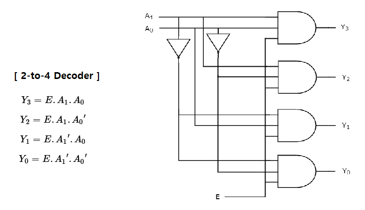
2.1. 2 - to - 4 Encoder
- 아래 그림은 2 - to -4 디코더의 진리표이다.
- 2bit 크기를 갖는 암호화된 데이터를 입력 받아 4bit 크기를 갖는 원래의 데이터로 복원시켜 출력으로 내보낸다.

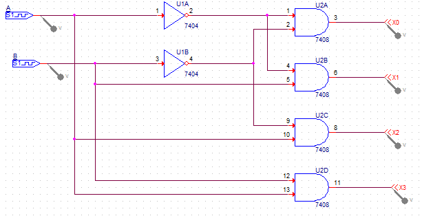
- 위 진리표를 토대로 출력값, Y0, Y1, Y2, Y3 에 대한 논리식을 세운 뒤, 논리식을 토대로 논리회로를 구성하면 다음과 같다.



3. 정리
- Encoder : 2^n 비트 크기의 데이터를 입력받아서 n 비트 크기의 데이터로 변환하여 출력으로 내보내는 논리회로
- Decoder : 암호화된 n 비트 크기의 데이터를 입력받아서 2^n 비트 크기의 데이터로 복원하여 출력으로 내보내는 논리회로
- Encoder와 Decoder는 짝을 이루어 동작하며, 사전에 정의된 진리표 및 압축, 암호 규칙에 따라 동작한다.
- Encoder와 Decoder는 주로 다음 목적으로 사용된다.
- 데이터 암호화 : 데이터를 안전하게 보호하기 위해 데이터를 암호화하는 작업에 사용
- 데이터 압축 : 데이터를 압축하여 저장 공간을 최소화, 데이터 전송을 효율적으로 전송하기 위해 사용
'논리 회로 > 디지털 논리 회로' 카테고리의 다른 글
| 그레이 코드 (Grey code) (0) | 2024.07.03 |
|---|---|
| MUX와 DEMUX (1) | 2024.07.03 |
| 감산기 (0) | 2024.07.03 |
| 4 bit parallel adder (4비트 병렬 가산기) (0) | 2024.07.02 |
| 가산기 (0) | 2024.06.30 |