Notice
Recent Posts
Recent Comments
Link
| 일 | 월 | 화 | 수 | 목 | 금 | 토 |
|---|---|---|---|---|---|---|
| 1 | ||||||
| 2 | 3 | 4 | 5 | 6 | 7 | 8 |
| 9 | 10 | 11 | 12 | 13 | 14 | 15 |
| 16 | 17 | 18 | 19 | 20 | 21 | 22 |
| 23 | 24 | 25 | 26 | 27 | 28 | 29 |
| 30 |
Tags
- FND
- Recursion
- Algorithm
- BASYS3
- hc-sr04
- ring counter
- vivado
- dataflow modeling
- i2c 통신
- test bench
- soc 설계
- ATMEGA128A
- structural modeling
- pwm
- uart 통신
- atmega 128a
- verilog
- Pspice
- stop watch
- KEYPAD
- half adder
- Edge Detector
- gpio
- Linked List
- DHT11
- LED
- D Flip Flop
- behavioral modeling
- java
- prescaling
Archives
- Today
- Total
거북이처럼 천천히
감산기 본문
1. 감산기 (Subtractor)
- 감산기는 두 개의 이진수를 가지고 뺄셈 연산을 수행하는 논리 회로이다.
- 하지만, 감산기는 가산기를 통해 연산 및 대체할 수 있기 때문에 상대적으로 잘 사용하지 않는다.
- 이진수인 값인 B에 대해서 2의 보수를 취해준 뒤, A 값과 B의 2의 보수 값을 가산기를 통해 덧셈연산을 수행하면 감산기를 통한 뺄셈 연산 (A-B)을 수행한 것과 동일한 효과 및 기능을 얻을 수 있다.
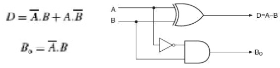
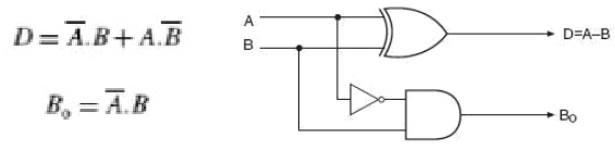
2. Half subtractor
- 1bit 크기를 갖는 이진수에 대한 뺄셈연산을 수행하는 논리회로
- 반감산기는 Difference와 Borrow Output (자리 빌림 출력) 만 출력하며, Borrow Input (자리 빌림 입력) 을 입력값으로 받지 않는다.
- 따라서 Half subtractor를 완전한 감산기라 할 수 없다.
- Half subtractor의 진리표는 다음과 같다.

- 위 진리표를 토대로 출력 값, D (Difference)와 Bo (Borrow Out)을 논리식으로 표현하면 다음과 같다.

2.1. Half subtractor의 구현 (PSpice)
< Logic circuit >

< Simulatiom >

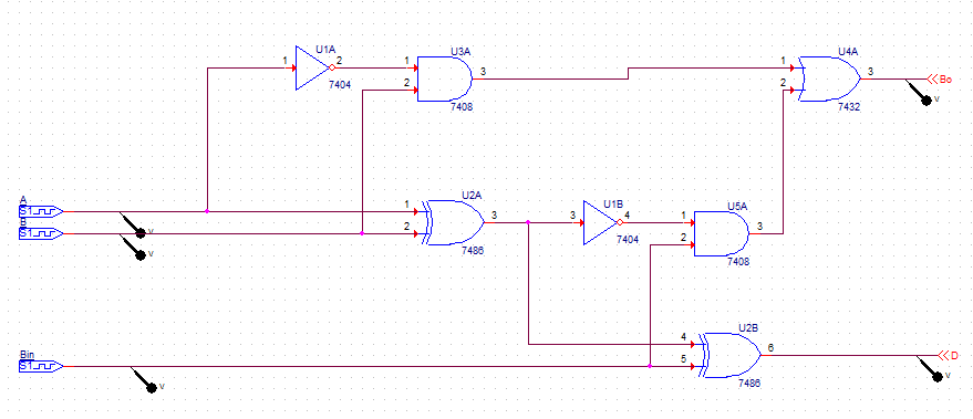
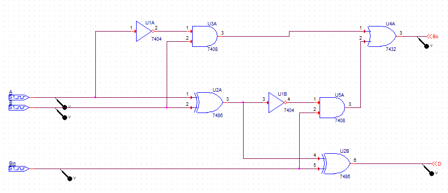
3. Full subtractor
- 전감산기는 두 개의 반감산기로 구성되어 1비트의 2진수를 뺄 수 있다.
- 입력 값으로 A, B, Borrow-in (이전 비트 자리에서 자리 빌림을 표현)을 받고,
출력 값으로 Difference (차이), Borrow-out (상위 비트로 부터 자리 빌림을 표현)을 출력한다. - 전감산기 (Full subtractor)의 진리표 (Truth Table)은 다음과 같다.

3.1. Full subtractor 의 구현 (PSpice)
< Logic circuit >

< Simulation >

- 진리표와 동일하게 각각의 입력값에 대해서 그에 대한 출력값 (D, Bout)이 출력됨을 확인
4. 병렬 가감산기 (Parallel adder / subtractor)
- 2의 보수를 이용하면 가산기로 감산 연산을 수행할 수 있다.
- 2의 보수를 이용하여 감산하는 방법은 다음과 같다.
- '빼는 수'를 2의 보수로 만든다.
- 2의 보수를 '빼임수'에 더한다.
- 자리 올림이 생기면 무시한다. 이때는 더한 결과가 그대로 감산 값이다.
- 자리올림이 생기지 않으면, 더한 결과를 2의 보수로 만들고 (-1)를 붙인다. - 2의 보수를 이용하여 가산기로 감산 연산을 수행함으로서 추가적으로 감산기를 만들 필요 없이 가산기만으로 사칙 연산 수행이 가능하다.
4.1. 4 bit Parallel adder / subtractor의 구현 (PSpice)
< Logic circuit >

< Simulation >
- 시뮬레이션은 PSpice 무료 평가판으로 "무료 평가판에서는 시뮬레이션으로 돌릴 수 있는 게이트의 갯수가 제한되어 있어" 시뮬레이션으로 확인할 수 없었다.
'논리 회로 > 디지털 논리 회로' 카테고리의 다른 글
| MUX와 DEMUX (1) | 2024.07.03 |
|---|---|
| Encoder와 Decoder (0) | 2024.07.03 |
| 4 bit parallel adder (4비트 병렬 가산기) (0) | 2024.07.02 |
| 가산기 (0) | 2024.06.30 |
| 카르노 맵 (1) (0) | 2024.06.27 |